“最快女护士”张水华在夺得马拉松比赛冠军后哭诉“望领导支持调休跑马拉松”,争议也在361度直播间激起水花。
根据报道,9月3日,361度官方旗舰店直播间内,正在带货的主播将写有《361度与“最快女护士”马拉松跑者已解约》的报道打印,并放在了屏幕前方,同时直播间显示着“已解约,提倡运动,更热爱生活”字样。
新京报贝壳财经记者注意到,张水华此前的个人抖音页面中标注“路跑签约品牌361度”字样,抖音账号也曾发布带有361度品牌logo和“361度签约精英跑者张水华”的海报。事件发生后,“路跑签约品牌361度”以及所属MCN的标注已经删除。
9月5日,361度方面向新京报贝壳财经记者表示,目前未有明确的对外声明。“光速切割”背后,361度在代言人投放等广告与宣传方面的策略引发了关注。作为运动品牌,361度选择了哪些人或领域作为目标代言投放,在广告与宣传方面的投入情况又如何?
8月31日,在2025哈尔滨马拉松比赛上,来自福建医科大学附属第一医院的“最快女护士”张水华,以2小时35分27秒刷新个人最好成绩,获得国内女子组冠军。作为医护人员,她哭着表示,参加比赛实属不易,请假难、调休难,电子竞技平台并“喊话”领导希望能支持自己调休。
这一声音引来不少网友的共鸣,却也遭受异议,认为调休意味着影响其他同事。361度直播间随即炸锅,有网友表示让品牌方马上和张水华解约。
张水华在抖音页面曾经标注的是“路跑签约品牌361度”,但新京报贝壳财经记者注意到,在361度2025年中期报告中,张水华已位列代言人行列。
张水华名字首次出现,可以追溯至361度2023年年报,当时为“签约精英跑者”。361度年报称,2023年10月29日,361度跑步代言人李波荣获成都马拉松国内男子组亚军,签约精英跑者张水华夺得国内女子组冠军。
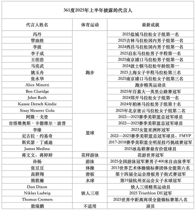
张水华之外,361度代言人“押宝”的体育明星可谓含金量不小。2025年上半年,361度披露共有29位代言人,包括国际知名NBA球星、奥运冠军等头部运动员,以及精英运动员、娱乐明星、跑者达人等。其中涉及跑步的代言人共有13位,包括国内优秀的马拉松选手管油胜、马拉松知名选手李子成;篮球领域代言人6位,NBA球星尼古拉・约基奇、阿隆・戈登、斯宾瑟・丁威迪均在名单之列。
深圳市思其晟公司CEO伍岱麒认为,运动品牌选择代言人主要会从代言人的商业价值、形象与品牌调性匹配度、代言人的口碑以及合作费用等方面考虑。一般都有专业代理公司洽谈,如果是国家队成员则会按照国家相关规定进行合作。
对于与马拉松跑者(其是有一定流量、知名度的职业运动员)的合作,伍岱麒表示,运动品牌更多的是通过跑者的专业形象来提升品牌影响力和销量。此类型的合作与常年代言的情况有所不同,品牌有可能在赛事期间与跑者合作,也可能是签短期代言合约,比如作为品牌体验官、品牌推广大使等形象出现,短时间内促进销量。
一般而言,运动品牌合作的运动员分为头部运动员、精英运动员和跑者达人等不同类别,对此,时尚产业独立分析师、上海良栖品牌管理有限公司创始人程伟雄表示,一般而言,除头部运动员的合作会涉及较高的代言费用外,精英运动员和跑者达人涉及的合作费用较低或为鞋服产品方面的赞助。
目前,361度代言人涉及体育运动,囊括游泳、花样游泳、体操、滑板、水球、铁人三项,签约的运动员包括游泳奥运冠军孙杨,花游世界冠军蒋文文、蒋婷婷,艺术体操亚洲冠军张豆豆,第14届全运会滑板男子街式冠军高群翔,第19届杭州亚运会女子水球冠军熊敦瀚。
此前,361度还签约过空手道世界冠军龚莉为品牌女子运动风尚代言人,电竞职业选手Paraboy伞兵为361度电竞运动推广大使,世界拳王徐灿为品牌形象代言人。
新京报贝壳财经记者注意到,以361度为代表的运动品牌,在签约代言人方面涉及的领域愈发细化。有分析认为,运动品牌通过在细分领域签约代言人,精准触达各个领域的爱好者,扩大品牌在不同运动圈层的影响力。
361度在谈及其代言人体系时表示,品牌围绕理念契合与竞技实力,构建了国际化、专业化及多领域的代言人矩阵,通过代言人的体育精神与穿着表现,传递品牌的专业性与核心价值,赋予产品强大的市场号召力。
除通过明星迅速提高知名度之外,361度还在品牌宣传及市场推广方面加大对大型体育赛事的赞助。自2010年广州亚运会起,每一届亚运会都有361度的身影,2026年361度将继续以合作伙伴的身份支持爱知·名古屋亚运会。另外,361度还是2026年-2029年世界泳联全球合作伙伴。
品牌在代言人、赛事赞助方面的费用支出在财报中体现为广告及宣传开支上。从近年来的业绩表现来看,虽然与安踏体育、李宁、特步国际方面的绝对值存在一定的差距,但361度的广告及宣传开支比率逐年上升,费用支出不断增加。2023年、2024年,361度广告及宣传开支已超10亿元,2025年上半年,361度的广告及宣传开支比率为10.1%,同比增长6.4%至5.77亿元,这一数字比2020年全年支出还要多。
在程伟雄看来,无论是选择何种细分领域、何种类型的代言人,对品牌而言都是为了夯实老客户、吸引新客户,核心目标是增加复购率和提升业绩。
特别声明:以上内容(如有图片或视频亦包括在内)为自媒体平台“网易号”用户上传并发布,本平台仅提供信息存储服务。
外交部宣布对日本参议员石平采取反制措施:冻结其在华财产,其本人及直系亲属不准入境
孩子握笔总歪?记住这个口诀 ,老大老二不对头,老四老五藏里头,轻松掌握正确姿势!
《编码物候》展览开幕 北京时代美术馆以科学艺术解读数字与生物交织的宇宙节律
iPhone17系列国行版电池容量低于美版 或因保留SIM卡槽导致差异
消息称苹果今年将量产1亿部iPhone 17系列手机,Pro Max产量领跑
